持續兩年多的攝影師起訴視覺中國侵權一案終於迎來進展。11月20日,攝影師戴建峰在其微博發文稱,自己起訴「視覺中國」銷售自己拍攝的照片並「非法索賠」一事,法院判決「視覺中國」賠償1.5萬元(人民幣,下同),並在官網首頁公開道歉。
控訴歷時兩年多
據《紅星新聞》報道,11月20日,攝影師戴建峰發布微博稱,「對於我起訴視覺中國銷售我的照片並向我非法索賠之事,經過長達兩年的訴訟,近日,天津市和平區⼈民法院作出一審判決。一審判決確認視覺中國的侵權行為,要求其賠償,並在官網首頁公開道歉。」戴建峰還在微博中公布了部分判決書。



2023年8月,戴建峰曾發布微博稱,接到「視覺中國」電話稱自己的公眾號侵權,要求索賠,之後收到了對方的郵件,其中包括100多張照片和兩種解決方案:購買素材套餐或者500元一張購買這些照片。戴建峰發現,這些侵權照片是自己的作品,且自己並未與視覺中國合作。該微博當時引發大量討論。
「視覺中國」方面卻認為授權來源合理合法,於是戴建峰就向法院提起訴訟,要求停止侵權、公開聲明消除不良影響並賠償。
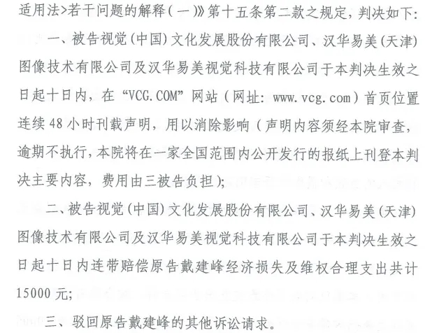
據判決書,法院認定「視覺中國」侵犯了戴建峰《銀河下的村莊》作品的信息網絡傳播權和署名權,判決其在官網首頁位置連續48小時刊載聲明,用以消除影響;賠償戴建峰經濟損失及維權合理支出共計15000元。法院駁回了戴建峰的其他訴訟請求,認定「視覺中國」銷售戴建峰的另外100餘幅作品不構成侵權。
據戴建峰表示,自己和Stocktrek有合作,2016年授權在全球範圍內非獨家代理銷售其作品,但有約定這些照片不能在中國銷售。Stocktrek Images與全球知名圖片庫Getty Images在2006年簽署協議,授權Getty及其全球代理網絡進行分銷。2016年,Getty Images向「視覺中國」出具《授權確認書》,指定「視覺中國」作為其在中國境內的唯一授權機構,有權展示、銷售和許可他人使用Getty Images提供給其的所有圖片。
報道指,11月21日,「視覺中國」回應稱,尊重法院的判決。